Empower individuals who have ADHD or struggle with short-term memory. Give them an app that lets them leverage existing tools and strategies that already work for them and help make there lives that little bit easier and more encouraging.
Co-design to increase user input
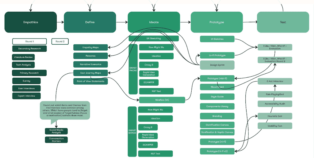
Among traditional user interviews, surveys etc. a Design Sprint was conducted with users to have them review possible solutions and generate their own ideas based on their personal lived experiences with ADHD.
Research conducted
Qualitative Survey (90+ responses)
Interviews (11)
Social Sentiment Analysis
Competitor Analysis
User testing (3 rounds)
Heuristic Evaluation
Accessibility Audit
Based on extensive firsthand user research, the final app contained the following key features:
Lets track what they need to remember in multiple formats (images, text, voice notes)
Turns tasks into a game
Lets them reflect on how they feel
Reminds them throughout the day
Design process
Given the sensitivity of the topic this project was highly iterative and user-driven with research embedded at every stage.
Preview how tasks and reminders are gamified in this preview prototyped in Figma.
Smartwatch prototype
In order to map the vibrations and sound notifications, a Sonification & Haptic mapping was completed specific to the Smartwatch application.
2023
Project for Kingston University by Elisa Morrison



